原神琳妮特邀约有哪些隐藏成就
作者:佚名 来源: 时间:2024-03-27
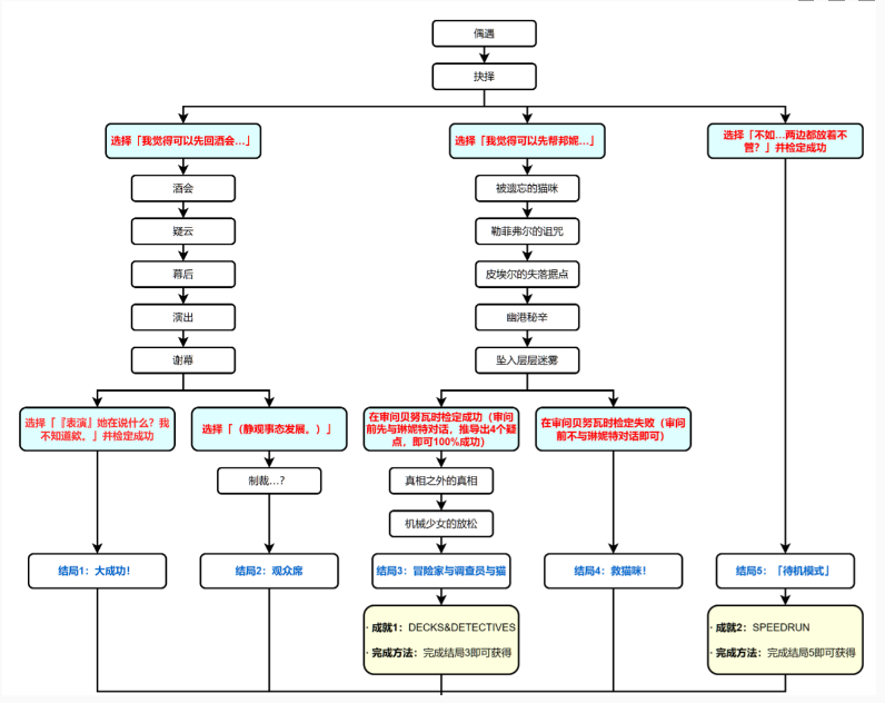
原神琳妮特邀约有哪些隐藏成就?玩家在游戏中完成林内特邀请的过程中,只要满足条件,就可以解锁许多隐藏成就。如果完成了隐藏成就,就可以获得原石奖励。可能还有一些玩家还没有解锁Linnet邀请的所有隐藏成就。详情如下。成就和成就的条件。
原神琳妮特邀约有哪些隐藏成就
【达成方法】
命运的标志
完成所有结局即可解锁
极速奔跑
完成结局5“待机模式”后自动获得
甲板侦探
完成结局3“冒险家、调查员和猫”后自动获得
以上是原神琳妮特邀约有哪些隐藏成就的详细内容以及实现它的条件列表,以帮助解锁所有成就。更多原神攻略将在飞飞下载站持续更新。
- 上一篇:龙之信条2捏脸数据分享
- 下一篇:使命召唤战区手游注册步骤分享
