原神还圣奥迹怎么兑换好
作者:佚名 来源: 时间:2023-10-07
原神还圣奥迹怎么兑换好?复活之谜是《原神》中的一个系统,允许玩家兑换圣遗物。复活之谜中为玩家提供了多种类型圣遗物。很多新手玩家不知道该兑换什么圣遗物。好多了。小编在此为玩家提供回归之谜兑换推荐参考,帮助玩家做出更好的选择。
原神还圣奥迹怎么兑换好
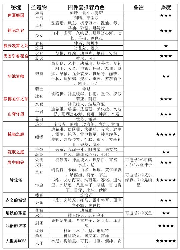
圣遗物四件套效果适用表:
红色字体的秘境:以下秘境圣遗物已被纳入《归圣之谜》中。
受欢迎程度:指的是大多数旅行者购买这个秘密地点的倾向。
经分析,我们可以由此得出以下结论:
战队/雷霆/火系套装需求不错,但品骑士套装几乎没用过,且套装已进入合成表,所以不建议刷这个副本,直接在合成表上合成。
绝缘套的需求量非常高,需求的角色大多是对条款比较挑剔的主C、副C。所以,就算进入了合成站,也不能仅仅依靠返航之谜。
在黑秘境中,圆觉塔的适用角色最多,所以草药/黄金将成为“以甲换乙”策略中最好的A副本。
流星/岩石套装/苍白/朱砂需求量较低,可通过“刷A换B”策略通过合成平台发货。
花海/水仙花圣遗物的用户很少,而且这些用户已经被替换,所以不建议早中期刷这个副本。
天堂与金饰的功能类似,但金饰的用途更为广泛,因此建议天堂用户在不需要亭阁套装时,获取金饰套装。
兑换总结:
1. 我是单一发起人:
如果角色的极品圣遗物已经进入合成平台,那就先刷圣遗物,用狗粮换取角色的基础圣遗物。同队角色达到标准后,刷+改变路径。如果不进去就获取他的最佳副本圣遗物,并用狗粮兑换适合他的相关辅助圣遗物。
例如:如果我单独推山魈,我会不断得到朱砂。此时本内特钟离和法鲁山的圣遗物即可完成循环。然后将多余的狗粮换成朱砂,从而达到目的。达到完美的境界。
2.我是这个游戏的新手:
如果喜欢草系,优先刷草套装/装饰金书,狗粮换战队,绝缘给予主流支持;如果你喜欢以前的系统,你会优先刷一套人物,以便组队圣遗物,然后刷草设置金/绝缘记忆,然后用狗粮换一些低-需求但对于您当前的角色是必要的圣遗物。
3.我是老玩家了:
优先考虑可以使用的两套地下城圣遗物,然后考虑以后另一套可以使用的一套地下城,用狗粮换取已经训练过的人物副词圣遗物条目较差。强大的。
以上是原神还圣奥迹怎么兑换好的具体兑换建议,帮助玩家有明确的兑换思路。更多原神攻略将在飞飞下载站持续更新。
- 上一篇:全民剧本大师变美日记通关攻略
- 下一篇:浮石之旅解雇队友方法介绍
